Lexikon der Mathematik: Zuverlässigkeitsschaltbild
Zuverlässigkeitsstruktur, in der Zuverlässigkeitstheorie verwendeter Typus von biterminalen orientierten Graphen zur graphischen Veranschaulichung des Zuverlässigkeitsverhaltens eines Systems.
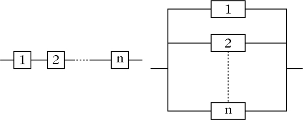
„Biterminal“bedeutet hier, daß der Graph einen Anfangspunkt (Input I) und einen Endpunkt (Output O) besitzt. Bei der Darstellung geht man von folgenden Analogien aus: Die Systemkomponenten werden als Elemente betrachtet, die entweder Strom durchlassen, was einer intakten Komponente entpricht, oder aber Strom nicht durchlassen, was einer defekten Komponente gleichkommt. Die Systemkomponenten werden durch Rechtecke mit einer identifizierenden Bezeichnung charakterisiert. Im Gegensatz zur in der Technik gebräuchlichen Schaltbildern ist bei den Zuverlässigkeitsschaltbildern die mehrfache Darstellung einzelner Komponenten möglich. Identisch bezeichnete Komponenten im Schaltbild haben alle zur gleichen Zeit den gleichen Zustand (Abbildung 1).
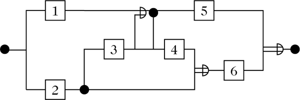
Im rechten Schaltbild sind Verzweigungsstellen als Knoten gekennzeichnet; das andere verwendete Symbol ist in Abbildung 2 erklärt.
Abbildung 1: Zuverlässigkeitsschaltbild
Abbildung 2: Schaltsymbol;der Ausgang C ist intakt, wenn mindestens einer der Eingänge A und B intakt ist
Ein Teilsystem, welches aus einer Reihe (Serie) von Elementen besteht, und dann und nur dann intakt ist, wenn alle Systemelemente intakt sind, heißt unabhängiges Seriensystem (Abbildung 3).
Ein Teilsystem, welches aus einer parallel geschalteten Elementen besteht, heißt Parallelsystem. Man spricht von einem unabhängigen Parallelsystem, wenn dieses Teilsystem nur dann nicht intakt ist, wenn alle Systemelemente nicht intakt sind (Abbildung 3).
Abbildung 3: Seriensystem (links) und Parallelsystem (rechts)
Zuverlässigkeitsschaltbilder spielen eine große Rolle in der Booleschen Zuverlässigkeitstheorie. Hier wird angenommen, daß alle Systemelemente unabhängig voneinander ausfallen. Unter dieser Annahme kann man die Zuverlässigkeitsfunktion (Ausfallwahrscheinlichkeit) in Reihen- und Parallelsystemen leicht bestimmen. Sei pi = P(Xi = 1) die Zuverlässigkeit des i-ten Systemelementes. Dann gilt für die Zuverlässigkeit eines Seriensystems mit n Elementen
und für ein reines Parallelsystem hat sie die Gestalt
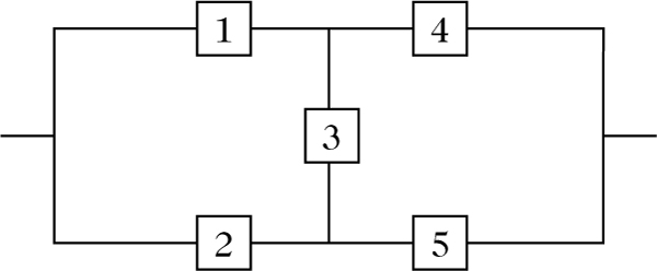
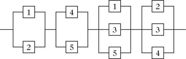
Abbildung 4 zeigt eine sogenannte Brückenschaltung, Abbildung 5 ihre Darstellung als Pfadserienstruktur, und Abbildung 6 ihre Darstellung als Schnittparallelstruktur. Das System in Abbildung 4 nennt man System mit Brückenschaltung, da die Komponente 3 in beide Richtungen durchlaufen werden kann.
Abbildung 4: Zuverlässigkeitschaltbild einer Brückenschaltung
Abbildung 5: Darstellung der Brückenschaltung als Parallel-Pfadserienstruktur
Abbildung 6: Darstellung der Brückenschaltung als Serien-Schnittparallelstruktur
Zuverlässigkeit in den transformierten Systemen ist bei Unabhängigkeit der Systelemente leicht berechenbar.
[1] Hartung,J.; Elpelt,B.: Lehr- und Handbuch der angewandten Statistik. Oldenbourg Verlag München/Wien, 1989.







Wenn Sie inhaltliche Anmerkungen zu diesem Artikel haben, können Sie die Redaktion per E-Mail informieren. Wir lesen Ihre Zuschrift, bitten jedoch um Verständnis, dass wir nicht jede beantworten können.